SGA-502/503/504系列松節油多合一氣體檢測儀是深國安(股票代碼:681434)運用十多年氣體檢測儀生產經驗,針對多組合氣體檢測需求所研發生產的一款多合一氣體檢測儀表;產品可根據客戶需要任意搭配1-4種氣體組合,氣體種類不限,檢測量程不限,采樣方式不限;實時在線監測,超標自動聲光報警,并可通過內置繼電器自動聯動設備,排除險情;并支持選配溫濕度檢測功能;產品采用深國安典型的家族式“盾形”外觀設計, GB50493-2009《石油化工可燃氣體和有毒氣體檢測報警設計規范》研發生產,并取得相關的CPA型式批準證書、國家防爆證和第三方計量證書和專利證書;
SGA-502/503/504系列松節油多合一氣體檢測儀是深國安(股票代碼:681434)運用十多年氣體檢測儀生產經驗,針對多組合氣體檢測需求所研發生產的一款多合一氣體檢測儀表;產品可根據客戶需要任意搭配1-4種氣體組合,氣體種類不限,檢測量程不限,采樣方式不限;實時在線監測,超標自動聲光報警,并可通過內置繼電器自動聯動設備,排除險情;并支持選配溫濕度檢測功能;產品采用深國安典型的家族式“盾形”外觀設計, GB50493-2009《石油化工可燃氣體和有毒氣體檢測報警設計規范》研發生產,并取得相關的CPA型式批準證書、國家防爆證和第三方計量證書和專利證書;
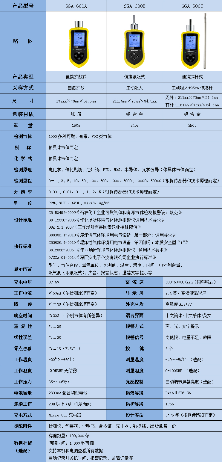
SGA-502/503/504系列松節油多合一氣體檢測儀采用工業級鋁合金防爆外殼,堅固耐用;2.4英寸超大屏幕,完美顯示目標氣體、濃度、單位、指示燈工作狀態等各項參數;中英文、繁體,操作界面,適合所有人群;強大聲光報警功能,三級報警點自由設置,當氣體濃度超標時,自動發出85dB以上的報警聲響。同時支持一鍵消音;強大的數據存儲功能,客戶可通過有線或無線連接,將數據打印或導出;國外原裝進口芯片,精度高、穩定性強、誤差率低;多種信號傳輸,兼容90%以上廠家的氣體報警控制器、PLC、DCS、DDC等上位機系統;全量程溫濕度補償,32位納米級微處理器+24位超高ADC采集芯片,確保產品在長期運行過程的數據穩定;
SGA-502/503/504系列松節油多合一氣體檢測儀除基本的氣體檢測、聲光報警、繼電器輸出聯動設備功能外,還有許多行業內首創的最新技術應用;如智能校準、智能提醒、一鍵消音、數據存儲、三級報警、量程修改等功能;按照氣體數量的多少,分為SGA-502系列二合一氣體檢測儀、SGA-503系列三合一氣體檢測儀和SGA-504系列四合一氣體檢測儀,具體區別請參照下面產品參數列表。
◆1-4種氣體任意組合,支持1000多種檢測
兼容1000多種易燃易爆、有毒氣體、揮發性氣體檢測
1-4種氣體任意組合、技術原理不限、檢測范圍不限
◆智能傳感技術,自動識別擴展,一機多用
內置深國安預標定好的智能氣體傳感器,即插即用,自動識別
可通過更換不同的智能氣體傳感器,實現對現有4種氣體以外的氣體進行檢測,一機多用,節約成本
作為易耗品的氣體傳感器壽命到期后,不需拆卸和返廠,直接更換智能氣體傳感器即可,維護方便
◆友好人機界面,完美展現各項監測數據
2.4英寸高清液晶彩屏,實時顯示檢測氣體、檢測單位、檢測濃度值、溫度、濕度、報警記錄等信息
氣體安全系數與顏色預警法相結合,通過可視化的顏色管理來提醒相應的安全系數
◆反應靈敏、測量精準、精確度高
深國安采用32位處理芯片,可以精準識到可媲美分析儀級別的ppb濃度
深國安100%選用國外原裝進口氣體傳感器,極大地保障了產品安全性和穩定性
全量程溫濕度補償和深國安專利數據修正功能,確保不同環境下長期使用
◆智能校準、多級修正,高低濃度線性好
零點自動校準
基準線自動修正
目標點多級校準
◆智能提醒,售后無憂
傳感器故障、到期或損壞時,自動提醒
氣體檢測儀到達校準期限時,自動提醒校準
氣體檢測儀到達壽命期限時,自動提醒報廢及更換新品
◆檢測單位自由切換,檢測量程可大可小
深國安支持切換的單位有PPM、PPB、%LEL、%VOL、mg/m3、ug/m3、g/m3、g/l 、mol/mol、umol/mol等
檢測量程可根據實際需求,將濃度擴大或縮小
◆多種信號輸出可選,傳輸多樣化
深國安提供有線遠程方式有:RS485、RS232、4-20mA、0-5V、以太網口等
深國安提供無線遠程方式有:WIFI、ROLA、ZIGBEE、NOB-LOT、GPRS、藍牙等
◆采樣方式靈活多變,兼容性強
深國安專利設計,一個氣室可自然擴散式采樣,也管道式采樣,也可泵吸式主動采樣
◆AI監測,智能聯動、安全無憂
AI智能監測,超標自動聲光報警、提醒人員安全撤離
內置2組無源觸點繼電器,達到預設報警點時智能啟停相關聯動裝置,自動排除險情
◆大容量數據存儲,記錄安全每一刻
自動存儲開機時間、關機時間、故障記錄和報警記錄等信息
支持10萬條以上數據存儲
存儲間隔可在1-999秒之間任意設置
◆嚴苛環境,應對自如
防爆外殼,防爆等級:ExdⅡCT6 Gb
專利氣室設計,防護等級高:IP67
納米涂層保護,防暴曬,防雨淋、抗酸、抗堿、抗腐蝕
工業級EMC模塊,二級防雷,可在強磁和高靜電環境下正常使用
高溫環境下,可配套深國安專用的高溫探針,支持最高800℃環境下直接采樣使用
高濕環境下,可配套深國安專用的高效除塵過濾器+干燥管,支技最高99%RH環境下直接采樣使用
高塵環境下,可配套深國安專用的兩塵除塵過濾器,最高可過濾掉1um以上的顆粒物和粉塵
◆中英雙語界面,真正的全球通
支持中文簡體、中文繁體、英文操作界面自由切換,可內銷,也可出口
◆智能一鍵消音,避免吵鬧
深國安獨有一鍵消音功能,按鍵后可使蜂鳴器短時間停止報警
◆紅外遙控,免開蓋操作
可通過遙控器,免開蓋對檢測儀進行報警點、零點調整和目標點調整
◆內置數據備份,可恢復出廠設置
當現場操作失誤、數據混亂時,可通過內置備份數據,恢復至出廠狀態
◆資質齊全、廠家直銷
深國安先后獲得100多項國家專利和榮譽證書,包括ISO9001質量管理體系認證、ISO14001環境管理體系認證、CPA型式批準證書、國家防爆證、實用新型專利、外觀專利、CE證書、ROHS證書、國家檢測報告、第三方計量校準證書、軟件企業認證證書、中國儀器儀表會員單位、中國氣體檢測儀十大品牌、質量.服務.信譽AAA企業、高新杯科技小巨人獎、中國綠色環保名優企業等


